快科技1月26日消息,玻璃大王曹德旺短短一个月内两次出手,豪掷90亿用于汽车玻璃制造。



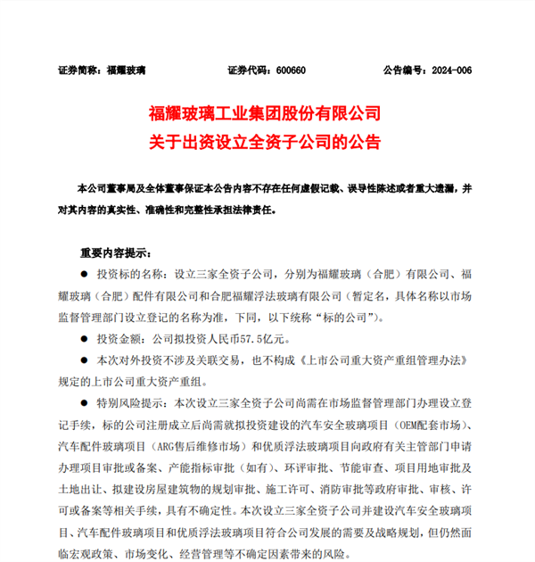
昨日晚间,福耀玻璃发布公司称,拟出资在合肥设立三家全资子公司,总投资57.5亿元,进一步扩大公司的生产和销售规模,满足汽车市场对公司汽车安全玻璃、汽车配件玻璃不断增长的需求。
此次拟投资设立三家全资子公司,分别为福耀玻璃(合肥)有限公司、福耀玻璃(合肥)配件有限公司和合肥福耀浮法玻璃有限公司(暂定名)。
并投资57.5亿元用于建设汽车安全玻璃项目(OEM配套市场)、汽车配件玻璃项目(ARG售后维修市场)和优质浮法玻璃项目,配备先进的现代化生产设备,最终形成年产汽车安全玻璃约2610万平方米的生产规模和两条优质浮法玻璃生产线。



而在本月早些时候,福耀玻璃披露,拟于福建省福清市设立全资子公司福耀玻璃(福建)有限公司(暂定名),并投资32.5亿元用于建设汽车安全玻璃项目,配备先进的现代化生产设备,最终形成年产约2050万平方米汽车安全玻璃的生产规模。



项目定位于打造全球一流的零碳智能工厂,设计采用光伏、风电等绿电设施,拟于今年3月开工,占地面积39.8万平方米,总建筑面积59.4万平方米(高过8米的厂房面积按2倍折算),园区内将同步建设部分重要供应链配套厂,以及研发中心、设计中心、产品试制中心、办公大楼及生活配套设施。
投产后预计可实现年产值约30亿元,预计年贡献税收2亿元以上,并提供约3000个就业岗位。
发表评论